今年7月以来,我省疫情汛情叠加,受疫情影响开学延期。为保证教学质量,最大限度降低疫情对教育教学的影响,我校积极落实上级部门的指示精神,做到“停课不停学”,将于9月1日启动武术课和文化课的线上教学。
为了实现假期与新学期的完美转换,高效上好线上课堂,塔沟武校挑选优秀老师、骨干教练员精心备课,录制并制作了文化课和武术课网络课程,全体学员可以按照文化课年级和武术课年级,在塔沟武校微信公众号里面打开对应的课程视频,根据老师和教练要求,完成当节课布置的任务,并在课后积极进行复习。
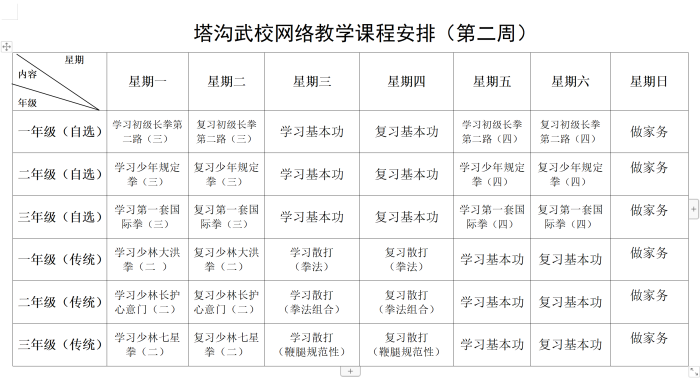
武术课学习要求:学生每天下午15:00-16:30观看塔沟武校微信公众号武术课视频课程,各班教练要督促学生的训练情况,家长配合学校将学生训练视频发送给教练,待开学后统一进行评比。






在家上网课时,全体学生务必要调整好作息规律,创设良好的学习环境,减少干扰;用最佳状态迎接线上学习,紧跟老师和教练的节奏,认真思考,积极参与课堂,认真完成作业。
学习期间,要注意用眼健康,保证坐姿端正,打开周围环境灯,看手机、电脑等电子产品一定要在明亮环境下。课间起来活动并眺望窗外远处绿色植物,每天坚持做2次眼保健操可以有效地缓解视力疲劳。
同时还要保证充足睡眠,不熬夜、不沉溺网络,注意平衡膳食,保持积极健康心态。做身心健康、体魄强健的社会主义合格建设者和可靠接班人。
最后,提醒同学们务必要劳逸结合,在家进行力所能及的家务劳动。如:做好个人卫生、承担家务劳动,承担家庭责任。